In the daily use of smart speakers, there is a high dependency on wireless connectivity functions, with WiFi and Bluetooth modules serving as the foundation for remote control, voice interaction, and multi-device linkage. These high-frequency communication modules are extremely sensitive to Electrostatic Discharge (ESD). ESD can directly cause wireless module failure, leading to issues such as connection interruptions and data transmission errors. Therefore, ESD protection design directly impacts the reliability and service life of the entire device.
Taking ESD protection chips as a starting point, JY Electronics dissects the protection scheme for the Bluetooth and WiFi modules of smart speakers to see how to “escort” wireless communication.
The Necessity of ESD Protection for Wireless Modules
Whether it is a Bluetooth or WiFi module, the core component is the high-frequency wireless chip, which needs to process RF signals in the 2.4GHz band during operation. These chips feature extremely high circuit integration and small pin spacing, making them exceptionally sensitive to static electricity: minor electrostatic discharge, such as that generated when the human body contacts the speaker casing, can break down the semiconductor devices inside the chip, leading to communication interruptions or even permanent damage to the module.
At the same time, the two key links of the wireless module—the power link and the signal link—are respectively responsible for ensuring stable chip power supply and transmitting serial data or RF signals, and they are the main paths for ESD intrusion. Therefore, the core logic of ESD protection is: to match dedicated protection chips according to the characteristics of different links to block the static conduction path.

*Image: Working Principle of a Smart Speaker*
ESD Protection Scheme for Wireless Modules
Microphones and speakers are key carriers for realizing “input-output” acoustic interaction in smart speakers. Both share the common characteristic of being “in direct contact with the external environment”—microphones need to collect sound through pickup holes, and speakers need to transmit audio through sound outlet holes. This installation characteristic makes them high-risk components for electrostatic attacks: static electricity generated when the human body touches the speaker surface, or static electricity suspended in the environment, can invade the internal circuitry through these openings. Once subjected to electrostatic interference, consequences can range from distorted microphone recording and noisy speaker audio to the direct burning of internal components, causing permanent component failure. Therefore, configuring reliable ESD protection measures for microphones and speakers is crucial.
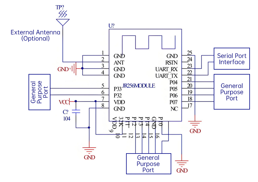
Key Points for Bluetooth Module ESD Protection
Focusing on “Power + Serial Port” Dual-Link Protection
The Bluetooth module is the core for realizing short-range wireless connection in smart speakers. Its operating frequency band is 2.4GHz, operating voltage is 3.3V, and maximum power is 4dB. It communicates with the main control MCU via the UART serial port. Power stability and serial signal integrity directly determine connection reliability.

*Image: Composition of a Bluetooth Module*

*Image: ESD Protection Schematic for Bluetooth Module*
Power Link Protection: JY Electronics’ TT0501PD
The power supply is a “disaster-prone area” for ESD intrusion; if static electricity enters the power terminal, it will directly cause abnormal power supply to the Bluetooth chip. The TT0501PD is a protection chip designed specifically for low-voltage power supplies. Its core parameters and advantages are as follows:
Serial Signal Link Protection: JY Electronics’ TT0501SA
The Bluetooth module communicates with the MCU via RXD (Receive) and TXD (Transmit) serial ports. The signals are low-frequency digital signals, and interference from the protection chip on signal transmission must be avoided. The TT0501SA is a low-capacitance protection chip designed specifically for signal links. Its core advantages are concentrated on “low interference”:

Extremely Low Input Capacitance (Cj=0.25pF): Attenuation of low-frequency serial signals is negligible, not affecting data transmission rate and integrity.
Precise Clamping (VC=11V@1A): Quickly suppresses pulses during static intrusion, protecting the serial chip from damage.
Small Package (DFN0603): Suitable for compact PCB layouts inside smart speakers without occupying excessive space.
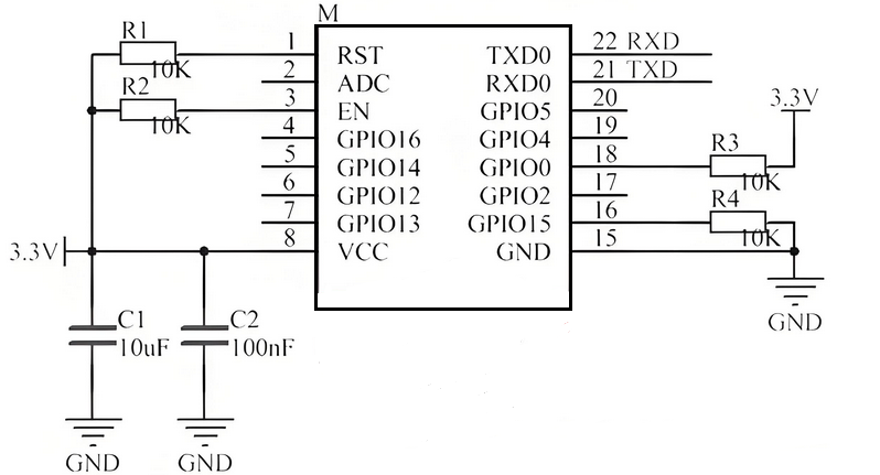
Key Points for WiFi Module ESD Protection
Targeted Solution for “Power + RF” Sensitivity Issues
The WiFi module is responsible for the networking function of the smart speaker. It consists of a wireless chip, antenna, RF front-end, etc. Besides the power link, the RF signal link of the antenna transceiver is the focus of protection—RF signals are extremely sensitive to capacitance values; excessive capacitance can lead to signal attenuation and shortened communication distance.

*Image: External Circuit of WiFi Module Internal Chip*

*Image: ESD Protection Schematic for WiFi Module Power Supply*
Power Link Protection: JY Electronics’ TS0511LE
The operating current of the WiFi module is higher than that of the Bluetooth module, reaching 0.8A, requiring higher standards for power stability. The TS0511LE is a highly compatible power protection chip with the following core advantages:
Low Clamping Voltage (VC=9.8V@5A): Supports larger discharge currents, providing more reliable protection during strong static events.
Ultra-Low Leakage Current (IR=0.1μA): Consumes almost no power current, ensuring the WiFi module continues to operate stably.
SOD323 Small Package: Suitable for high-density layout within the module.
Antenna Transceiver Protection: JY Electronics’ TT0501SA
The antenna transceiver is responsible for converting chip signals into RF signals. Every 0.1pF increase in capacitance can affect signal quality. The TT0501SA, previously used for the Bluetooth serial port, becomes the best choice for the RF link due to its “0.25pF ultra-low capacitance”:
Does not attenuate 2.4GHz RF signals, ensuring WiFi transmission distance and stability.
5V operating voltage adapts to the antenna front-end circuit, clamping quickly during static intrusion to protect the RF chip.

*Image: ESD Protection Schematic for Antenna Transceiver*
Understanding Selection Logic in One Table
To more clearly understand the applicable scenarios of different chips, we have compiled the key parameters and application links of the three core protection chips in the table below:

Key Principles for ESD Protection of Wireless Modules
Link Adaptation: For power links, prioritize chips with “high current, low clamping”; for signal links, prioritize chips with “low capacitance, low interference.”
Parameter Matching: The maximum working voltage (VRWM) of the protection chip must be higher than the module’s working voltage to avoid false triggering during normal operation.
Scenario Segmentation: The same chip can be reused, but it must match the link characteristics.
In smart speaker design, ESD protection for WiFi and Bluetooth modules cannot be ignored. Preferring protection chips with low capacitance and low clamping voltage, and accurately placing them in power and signal paths, is key to improving the device’s anti-static ability. In the future, as interface integration further increases, ESD protection will also develop towards miniaturization and multi-channel integration, providing more comprehensive protection for high-density wireless modules.Through chip-level refined protection, not only can the product reliability of smart speakers be significantly improved, but it also brings users a continuously stable usage experience.
……………………………………………………………………Company Profile……………………………………………………………………
JY Electronics serves a global customer base across the automotive, industrial & power, computing, consumer, and mobile & wearables industries. Our extensive product portfolio includes Schottky diodes, TVS and ESD protection devices, MOSFETs, LDOs, power ICs, battery protection & segment driver ICs, industrial & automotive-grade sensors, high-side switches (HSD), current sensors, and automotive switch input chips. We are committed to continuous innovation, delivering high-quality products that empower our customers to develop energy-efficient and sustainable solutions.
For samples or a quotation, please contact us at market@jy-electronics.com.cn.